| Sign In | Join Free | My portofva.com |
|
Brand Name : Zhuhai Feiyang
Model Number : Performance Enhancement Technologies of Polyaspartic
Certification : ISO 9001-2015, ISO 14001-2015
Place of Origin : Zhuhai, China
MOQ : 200kg
Payment Terms : L/C, T/T
Supply Ability : More than 20000 tons per year
Delivery Time : 7 days after orders comfirmed
Packaging Details : 200kgs net weight in a steel drum
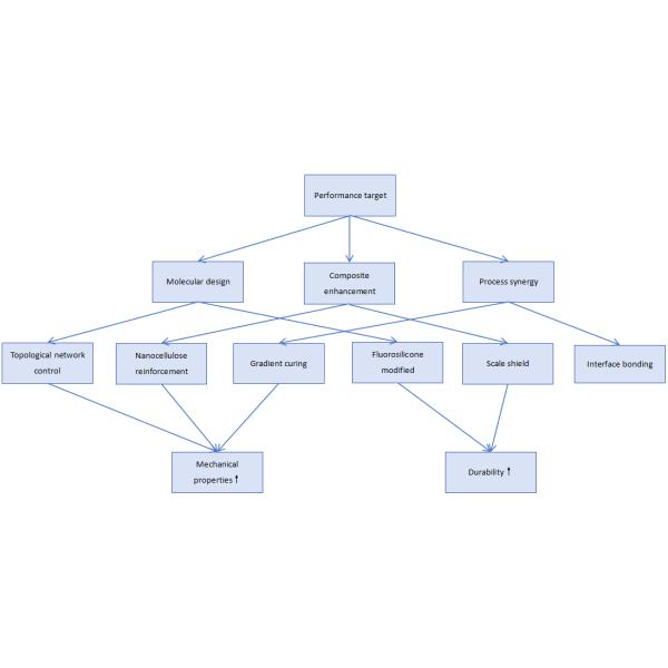
The performance enhancement of polyaspartic is currently advancing through innovations in molecular design, composite reinforcement, and process optimization, covering four key dimensions: mechanical properties, durability, functionality, and adaptability to extreme environments.
Mechanical Property Enhancement Technologies
1.Molecular-level Toughening Design
2.Nano-reinforcement Technology

Durability Improvement Technologies
1.Weather Resistance Enhancement
Synergistic UV-shielding system uses nano-cerium oxide (CeO₂) at the base layer to absorb UV (<380 nm), while HALS (e.g., Tinuvin® 123) quenches free radicals at the top layer. Gloss retention exceeds 90% after 4000 hours in QUV testing (national standard: >80% at 2000h).

2.Chemical Resistance Upgrades
Molecular barrier design: Fluorosilicone-modified resin incorporating perfluoroalkyl side chains (contact angle >110°) achieves triple acid-base resistance improvement. Glass-flake reinforcement (30% volume fraction) arranged parallelly delivers salt spray resistance beyond 5000 hours. Coatings withstand immersion in 40% sulfuric acid for 30 days without blistering or delamination.
Functional Technology Innovations
1.Smart Responsive Coatings

2.Safety Protection Functions
Technologies for Extreme Environment Adaptability
1.Ultra-wide Temperature Service
2.Deep-sea High-pressure Protection
Highly dense crosslinking using hyperbranched isocyanates (e.g., HDI trimer and IPDI tetramer) results in water absorption below 0.5% under 60 MPa pressure (compared to >3% for conventional coatings).
Process Synergistic Enhancement Approaches
1.Curing Kinetics Optimization

2.Substrate-Coating Interface Strengthening
Integration of Cutting-edge Technologies
1.Biomimetic Reinforcement
Graphene/montmorillonite alternating laminated structures (layer thickness ~1 μm) inspired by nacre achieve bending strength up to 220 MPa, surpassing steel.
2.AI-driven Material Design
Machine learning models predict optimal chemical resistance and flexibility by inputting resin structural parameters (molecular weight, branching degree), achieving prediction errors of less than 5%.
Technology Roadmap for Performance Enhancement

Typical Application Solutions for Performance Enhancement

Future Breakthrough Directions
Performance enhancement of polyaspartic has transitioned from optimizing individual components to a multi-scale collaborative design approach, continually pushing material limits through interdisciplinary technology integration, providing essential protective solutions for advanced equipment and extreme environments.
Feiyang has been specializing in the production of raw materials for polyaspartic coatings for 30 years and can provide polyaspartic resins, hardeners and coating formulations.
Feel free to contact us: marketing@feiyang.com.cn
Our products list:
Contact our technical team today to explore how Feiyang Protech’s advanced polyaspartic solutions can transform your coatings strategy. Contact our Tech Team
|
|
Performance Enhancement Technologies of Polyaspartic Images |